近日,斗鱼直播
杨青华/邵瑞鑫教授团队在土壤科学领域顶级期刊《Soil Biology and Biochemistry》(中科院一区TOP,IF=9.7)在线发表了题为“Dynamic interplay among soil nutrients, rhizosphere metabolites, and microbes shape drought and heat stress responses in summer maize”研究型论文。该成果为团队近年在玉米逆境生理调控方面继《Journal of Hazardous Material》、《Field Crops Research》、《Agriculture, Ecosystems and Environment》、《Science of the Total Environment》、《Ecotoxicology and Environmental Safety》的又一重要成果。
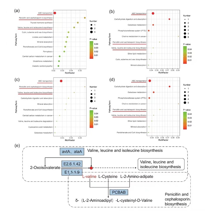
本研究首次揭示了高温、干旱和复合胁迫对夏玉米生物量、土壤微生物多样性和根际代谢物的影响。单一胁迫和复合胁迫不仅显著降低生物量,且微生物种类的相对丰度和土壤养分水平存在显著差异。代谢通路揭示了高温干旱处理和对照之间代谢模式的显著差异,表明根际代谢物在调节玉米根际活动响应高温干旱胁迫能力中的重要性。其中,发现多个通路聚焦的代谢物L-valine,可以作为代谢标记物,为提高玉米通过植物-根际微生物系统抵御气候变暖提供新的途径。同时,这种适应性调节与土壤微生物群落组成和代谢活动的动态变化有着密切联系,不仅为评估和制定未来气候变化的应对策略提供了见解,而且对提升黄淮海地区夏玉米积极响应气候变化具有重要的理论和实践意义。
图1 高温干旱处理代谢通路分析
杨青华/邵瑞鑫教授团队以培养创新型人才为目标,以学科竞赛为抓手,创新提出“科学研究、社会服务、技术推广与创新创业”相融合的人才培养模式。近2年来,主持并参与完成3项河南省教学改革重点项目、2项省级思政课程和研究型示范课程、2项专创融合示范课程;以通讯作者,指导本科生孙宜飞一作发表于Antioxidants(中科二区,IF=7.6)、研三学生张义涵一作发表于Science of the Total Environment(中科一区Top,IF=9.8)、博一学生王山聪一作发表于Bioresource Technology(中科一区Top,IF=11.4)、博二学生汤钰镂一作连续发表两篇Field Crops Research、Journal of Hazardous Material(中科一区Top IF=6.145、IF=14.224);着重培养学生的创新实践能力,成立“玉鑫”实践团队,指导高斌、龙昊驰、刘贺埕等学生返乡创业,助力乡村振兴;以第1指导老师,连续两年指导出4个高含金量赛事国赛银奖。该人才培养模式入选了河南省本科高校创新型人才培养典型案例,真正实现了“以赛促学、以赛促改、以赛促研、以赛促创”。

图2 斗鱼直播
玉米高产栽培与逆境生理课题组

图3 本论文第一作者袁奥(左)和王昊天(右)
编辑/朱瑞萍 签审/李浩贤